文章最后更新时间:2024-08-15 12:02:46,由春晓健康网负责审核发布,若内容或图片失效,请留言反馈!
由于近些年来环境污染的加剧,肺癌的发病率呈现逐年增长的态势,加之肺癌治疗难度大,如何精准有效地进行诊治,已成为亟待解决的问题。
随着免疫精准治疗的发展,如今CAR-T(嵌合抗原受体T细胞)免疫疗法自出现以来已发展至第四代,针对血液肿瘤的靶点已经取得了很多突破性的进展,其中具有代表性的是FDA批准的诺华的Kymriah(淋巴瘤)与吉利德的Yescarta(白血病),而针对于实体瘤的研究却十分有限。而且,实体瘤(尤其是非小细胞肺癌)的靶标是有限的。
无癌家园专家解释道,CAR-T细胞脱靶效应限制了其在实体瘤中发挥作用,且大多数实体瘤缺乏特异的肿瘤抗原且存在肿瘤异质性。因此,获得理想靶抗原是CAR-T细胞在实体瘤中发挥杀伤作用的前提,理想的靶抗原应仅在肿瘤组织中表达,而在正常组织中不表达或者低表达。
针对这一亟待解决的难题,我国的医学研究者们针对CAR-T进行了不同的尝试,例如靶向PD-L1或联手PD-1,用来治疗非小细胞肺癌。下面小编就如数家珍般地给大家一一介绍这些“出圈”的研究。
新进展!CAR-T靶向PD-L1,能够有效抑制肿瘤生长
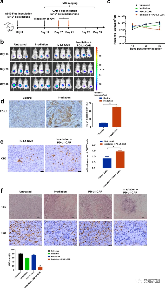
2020年8月13日在《Oncogenesis》杂志中发表的一篇临床研究,来自广州医科大学第一附属医院和美国贝勒医学院等机构的研究人员构建了靶向PD-L1的CAR-T细胞,并证明了PD-L1-CAR-T细胞在体外具有抗实体瘤活性,并能使小鼠体内PD-L1高表达的非小细胞肺癌异种移植肿瘤获得延长缓解。

PD-L1在携带EGFR突变的非小细胞肺癌细胞上呈高表达,而具有野生型EGFR的非小细胞肺癌细胞则表现出较低的PD-L1表达。在体外实验中,与CD19-CAR-T细胞相比,研究人员构建的靶向PD-L1的CAR-T细胞对高表达PD-L1的细胞系具有更强的细胞毒性,而在PD-L1低表达的细胞系中则没有这种表现。
为了确定PD-L1-CAR-T细胞在体内的功效,研究人员将一种PD-L1高表达、携带EGFR突变的肿瘤细胞系注入小鼠体内,使用PD-L1-CAR或CD19-CAR-T细胞进行治疗,并每周监测异种移植肿瘤的发展情况。
结果表明,与CD19-CAR-T细胞相比,PD-L1-CAR-T细胞显著降低了肿瘤负荷。且在PD-L1-CAR-T细胞处理后,肿瘤细胞中PD-L1的表达显著降低。

在另外一种PD-L1高表达、携带EGFR突变的肿瘤细胞系中,研究人员观察到,在注射完PD-L1-CAR-T细胞后,小鼠的肿瘤细胞在第28天几乎被完全消除,在接下来的6周内均未观察到明显的肿瘤。
而对于PD-L1低表达的非小细胞肺癌肿瘤,研究结果显示,这一组合可增加PD-L1-CAR-T细胞的抗肿瘤活性,减弱肿瘤的生长。

放疗和PD-L1-CAR-T细胞疗法在PD-L1低表达的非小细胞肺癌异种移植模型中的协同功效
无癌家园专家分析道,这项研究结果表明,在具有PD-L1高表达和EGFR突变的非小细胞肺癌中,PD-L1-CAR-T细胞是一种很有前途的治疗策略。而且对于易发展为超进展性疾病(HPD)的非小细胞肺癌患者,PD-L1-CAR-T细胞代表了一种新的治疗选择。
PD-1敲除的CAR-T疗法首次用于肺癌
ESMO肿瘤免疫2018年大会上报道了全球首个PD-1敲除的MUC-1 CAR-T治疗晚期非小细胞肺癌初步研究数据,这项研究是由广东药科大学附属第一医院等单位合作开展的。

研究初步结果显示,PD-1敲除的MUC-1 CAR-T治疗安全,可耐受,部分患者肿瘤明显缩小,所有入组患者的症状均有所改善。
【组合免疫疗法1+1>2】
此项研究选择的抗原是MUC-1,研究发现70%以上的非小细胞肺癌患者MUC-1均异常表达,是非小细胞肺癌CAR-T疗法的理想靶点。
研究纳入MUC-1阳性晚期非小细胞肺癌患者,以2.5×10 ∧6/kg的剂量输注抗MUC-1,PD-1敲除的CAR-T细胞超过60分钟。
【研究结果】
ESMO大会报道了6例入组患者的数据,输注CAR-T细胞后的头2周,所有患者的症状均有明显改善,肿瘤显著缩小,其中一例患者肿瘤尺寸由25x19x22mm 缩小到14x10x26mm。安全性方面,没有观察到细胞因子释放综合症(CRS),而且所有患者都没有记录到其他不良反应。
国内CAR-T细胞治疗实体瘤临床研究进行中
除了上述提到的比较突出的研究外,CAR-T治疗肺癌的主要靶点还包括酪氨酸激酶受体EphA2、人类表皮生长因子受体2(HER2)、间皮素(MSLN)等。目前国内正在积极开展实体瘤的CAR-T临床研究。若想若想参加可以咨询无癌家园医学部(400-626-9916)申请参与CAR-T实体肿瘤的临床试验。
【申请流程】
1.材料初审:病理报告,一个月内影像检查资料,近期肝肾功能报告,近期出院小结提交至全球肿瘤医生网医学部;
2.面诊:患者本人携带所有的病例材料前往临床试验招募医院面诊(病例报告、出院小结、影像报告片子);
3.免疫组化检测:检测肿瘤细胞表面抗原EGFR、MUC1和间皮素,有一个为强阳性(高表达)即可申请CAR-T疗法。
小编有话说
近年来,科学家们已经做出了相当大的努力来开发新的方法攻克肺癌等实体瘤的障碍,并采用优化策略用于针对这些特定适应症的CAR-T疗法。我们期待着,越来越多的临床前/临床试验数据能够拼凑出一幅完整的拼图,充分展示CAR-T细胞疗法治疗肺癌等实体瘤的真正实力。
参考文献
1.https://www.nature.com/articles/s41467-020-19540-z
2.https://oncologypro.esmo.org/meeting-resources/esmo-immuno-oncology-congress-2019/phase-i-clinical-trial-of-pd-1-knockout-anti-muc1-car-t-cells-in-the-treatment-of-patients-with-non-small-cell-lung-cancer





发表评论