文章最后更新时间:2024-08-29 12:11:50,由春晓健康网负责审核发布,若内容或图片失效,请留言反馈!
【产品参数】
名称: 莫博替尼
别名: 琥珀酸莫博赛替尼胶囊、莫博赛替尼、mobocertinib、Exkivity、TAK-788
剂型: 胶囊剂
规格:40mg
适应症:治疗伴有EGFR外显子20插入突变的非小细胞肺癌。
厂家:日本武田
有效期: 24个月

【生产厂家】
日本武田
【成分】
活性药物成分为mobocertinib, 英文名为丙烷-2-yl 2-[5 (丙烯酰氨基)-4-{[2-二甲氨基)乙类](甲基)氨基}-2-甲氧基苯胺基]-4-(1-甲基-1H-吲哚-3yl)嘧啶-5-琥珀酸羧基.,分子式为C32H39N7O4 + C4H6O4。胶囊壳的主要囊材是水溶性明胶和二氧化钛,印刷油墨含有虫胶、脱水酒精、异丙醇、丁醇。丙二醇,强氨溶液,黑色氧化铁,氢氧化钾和纯净水。
【性状】
胶囊
【适应症】
用于治疗先前接受过含铂化疗、携带表皮生长因子受体(EGFR)外显子20插入突变的局部晚期或转移性非小细胞肺癌成人患者。
【用法用量】
1.莫博替尼的推荐剂量为160mg,每天一次,直至疾病进展或出现不可接受的毒性。
应尽量每天在同一时间服用,如果漏服超过当日服药时间6小时以上或服药后出现呕吐,不可补服,下次服药仍按照原来间隔时间。
2.建议的剂量减少

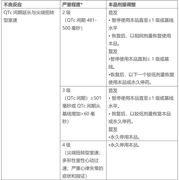
3.不良反应的推荐剂量调整


【不良反应】
1.最常见的不良反应:腹泻、皮疹、恶心、口炎、呕吐、食欲下降、甲沟炎、疲劳、皮肤干燥和肌肉骨骼的疼痛。
2.其他不良反应:淋巴细胞减少、淀粉酶升高、脂肪酶增高、钾含量降低、血红蛋白降低、肌酐升高和镁含量降低。
禁忌
暂无
【贮存方法】
20°C至25°C下储存,允许此药在一定范围内储存(15°C至30°C)。
【适用人群】
具有表皮生长因子受体(EGFR)外显子20插入突变的局部晚期或转移性非小细胞肺癌(NSCLC)成人患者
【药物相互作用】
1.避免与强或中度CYP3A抑制剂同时使用。
如果同时使用中度CYP3A抑制剂是不可避免的,请减少本药的剂量。
2.避免与强或中度CYP3A诱导剂同时使用。
3.避免与其他含CYP3A底物的药物同时使用。
4.避免与其他延长QT间隔的药物同时使用。
【有效期】
24个月
【剂型】
胶囊剂
【注意事项】
1.长QT综合征和尖端扭转型室速:监测患者服药期间是否出现长QT综合征和尖端扭转型室速,当出现时应根据QTc延长的严重程度,暂停服用、低剂量继续服用或永久停止服用本品。
2.间质性肺病(ILD)/肺炎:监测患者是否出现新的或恶化的指示ILD/肺炎肺部症状。
对于疑似ILD/肺炎的患者,立即暂停使用本品,如果ILD/肺炎确诊,则永久停用本品。
3.心脏毒性:本药可导致心脏毒性(包括射血分数降低、心肌病和充血性心力衰竭),进而可能引起心衰。
因此在基线检查和治疗期间应监测左心室射血分数,根据病情严重程度,暂停服用、低剂量继续服用或永久停止服用本药。
4.腹泻:本药可能会引起严重的腹泻,建议患者在第一次腹泻时开始服用止泻剂,并增加液体和电解质的摄入量。
根据严重程度,暂停使用、减少剂量恢复使用或永久停用本品。
5.胚胎-胎儿毒性:本药可导致胎儿损伤,告知育龄期女性本品对胎儿的潜在风险,并使用有效的非激素避孕方式。





发表评论