文章最后更新时间:2024-08-12 20:21:56,由春晓健康网负责审核发布,若内容或图片失效,请留言反馈!
质子治疗脑瘤成功案例
2020年一部跨年电影《送你一朵小红花》刷爆朋友圈,围绕着两个抗癌家庭的生活,向观众们展现了温情而又直击心灵的抗癌故事。“你好,我叫韦一航,要不要看看我的脑肿瘤切片啊?”在电影中,男主人公韦一航不幸患上了二级脑肿瘤,接受过开颅手术,术后2年,一直担心复发转移的风险,整日闷闷不乐,而女主人公是个五岁时罹患二级脑瘤的乐观患者。在感慨剧中人物命运的时候,我们不得不将视线投向脑肿瘤这一患者群体。
脑肿瘤与脑癌不是一个概念,患上脑肿瘤≠死亡
脑肿瘤通常分为恶性肿瘤和良性肿瘤。通常大家所说的“脑癌”是指的脑恶性肿瘤,分为原发和继发性两大类。而原发性脑恶性肿瘤以脑胶质瘤最多,按照WHO的规定将脑胶质瘤分为低级别胶质瘤(I、II级)和高级别胶质瘤(III、IV级),级别越高,恶性程度越高,生存期也越短。
而继发性肿瘤主要是指其他部位的肿瘤转移到脑内形成的脑转移性肿瘤,其发病率约是脑原发肿瘤的10倍。脑转移肿瘤通常原发部位见于肺癌、乳腺癌、妇科癌症、消化系统癌症、泌尿系统癌症。
当然,还有一部分属于良性肿瘤,如脑膜瘤、听神经鞘瘤、垂体腺瘤、颅咽管瘤等,这些肿瘤通常属于脑部原发肿瘤,若早发现、早治疗,很多患者是能够达到临床治愈的。
完成肿瘤放射"质的飞跃"!带你认识放疗界的扛把子——质子治疗
对于成人原发脑肿瘤,放射治疗仍然是标准治疗方案的重要组成部分。近几十年来,光子放疗技术飞速发展,尤其是调强放射治疗、容积弧形调强放射治疗、螺旋断层放射治疗、射波刀和立体定向放射治疗等技术的广泛应用。
然而肿瘤周围正常组织也照样接受到较大体积的低剂量照射,从而增加了正常脑组织发生不良反应的可能性,放射治疗后的脑组织不良反应主要包括视力障碍、垂体功能低下、下丘脑功能异常、癫痫、脑组织坏死、瘫痪、长期认知功能障碍以及第二原发肿瘤等。
那么有没有一种理想的放疗,可以做到在杀伤肿瘤的同时,不影响肿瘤周围的正常组织呢?
小编在这可以明确说有!质子治疗是目前国际上最尖端的放疗技术之一。治疗中,患者只需躺在治疗室内,质子治疗设备犹如一把“狙击枪”,瞄准肿瘤细胞、精准打击,实现对肿瘤的“立体定向爆破”。
质子治疗的原理是将氢原子中的质子剥离出来并加速至光速的三分之二后,通过束流传输系统引导至治疗室,并通过治疗头照射肿瘤靶区。
质子治疗与高能光子(X线)治疗的区别在于X射线是以直线的方式穿过患者身体,入射的过程中不断衰减,光子束的能量随着入射体内的深入而降低,即从皮肤表层下一定深处到肿瘤靶区前方的正常的组织都会受到X线的照射,且受到的放射剂量高于肿瘤靶区的剂量,同时位于肿瘤周边的组织也不可避免地受到X线的照射。
而质子束进入人体后剂量释放是缓慢上升的,在射程末端释放最高能量,形成一个剂量高峰,即布拉格峰(Bragg峰),可精确地瞄准肿瘤靶区,峰值过后剂量则急速下降至趋于零。
通俗点讲,质子治疗能够让放射剂量集中在肿瘤处,肿瘤前方正常组织所受到的剂量较小,肿瘤后方的组织基本上不会受到照射,所以能够有效减少肿瘤周围正常组织所受的放射损伤。

国内某知名质子中心
(图片已授权使用,未经允许不得转载)
近30万患者接受质子重离子治疗,到底哪些脑瘤患者适合质子
根据PTCOG(国际粒子治疗协作委员会)发布的最新数据,截止到2020年底,全球共有291181例患者接受质子重离子治疗其中接受质子治疗的患者近25万,与2019年相比,增加了近2.6万;接受重离子治疗的患者近4万,与2019年相比,增加了近5000人。
其中,在全球范围内,美国、日本的质子重离子治疗中心接诊的患者数量在全球内位于前列。
这说明,质子治疗目前已经被越来越多的患者所接受,所使用。自从2004年我国引进第一台质子治疗系统开始,我国的质子治疗技术已有18年之久。这项被业内称为“抗癌利器”的高端治疗技术,给越来越多的肿瘤患者带来生存下去的希望。
如何寻求国内外质子治疗
如何寻求国内外质子治疗若有意向采用质子治疗的患者可通过无癌家园医学部提交病理报告、治疗经历及住院小结等资料初步评估是否可以采用此疗法。
01、质子治疗脑恶性肿瘤
质子治疗低级别脑胶质瘤8年生存率达82.8%,且能改善认知功能
低级别胶质瘤一般指WHO1~2级的胶质瘤,肿瘤生长缓慢,多发于年轻人。虽然低级别胶质瘤恶性程度较低,但是由于低级别胶质瘤很难完全切除,且复发率较高,多次复发还可能进展成高级别胶质瘤。对低级别胶质瘤采用质子治疗,不仅可以改善患者的生存率,还有助于避免传统放疗带来的副作用。
2017年一项质子治疗的脑胶质瘤患者的回顾性分析指出,采用总剂量为48.6-54.0 GyE的质子治疗不可切除或手术后残留的低级别胶质瘤8年无进展生存率 (PFS) 高达82.8%。

研究结果证实,与传统放疗相比,质子治疗可保留胶质瘤患儿的阅读能力,降低严重的毒副作用。而且能够在降低肿瘤复发的同时,对于患者后续的生活质量有所改善。
高级别脑胶质瘤易复发,质子治疗显著减少不良反应的发生
多形性胶质母细胞瘤是成年人最常见的原发恶性脑肿瘤,预后较差,目前术后多采用以替莫唑胺为基础的放化疗方案为标准治疗方案,中位无进展生存期约为7个月,总生存期约为15个月。但是80%~90%的多形性胶质母细胞瘤患者经放射治疗后在原发病灶2cm范围内复发。
一项II期随机临床试验比较了质子调强放射治疗与调强放射治疗分别治疗多形性胶质母细胞瘤的临床疗效,结果显示,当总治疗剂量为60GyE时,两者的肿瘤无进展生存率和总生存率均无显著差异。虽然质子治疗并未延缓认知损伤出现的时间,但能够显著减少2级以上不良反应的发生。
为了改善肿瘤控制率,不少研究已将质子治疗剂量提升至90~96.6GyE,结果显示,患者的肿瘤控制率明显提升。
髓母细胞瘤恶性程度高、预后差,首选质子治疗
髓母细胞瘤是最常见的儿童恶性脑肿瘤,是中枢神经系统恶性程度最高的肿瘤之一,占所有儿童脑肿瘤的15%~20%。此肿瘤起源于胚胎残留组织,被定为4级肿瘤,不仅恶性程度高,预后也很差。发病高峰在5~15岁间,成人少见,其中男孩发病率高。
患儿经常会出现不明原因的头痛、呕吐,继而步态不稳、眼球震颤、复视,首先应考虑是否患有髓母细胞瘤。然而,髓母细胞瘤治疗预后较差,能选择的治疗手段极为有限,通常手术为主,加以辅助放化疗。
目前髓母细胞瘤主要治疗方式还是手术切除加放射治疗。手术行后正中开颅,应尽可能全切除或近全切除肿瘤,使梗阻的第四脑室恢复通畅,术后辅以必要的放射治疗。髓母细胞瘤对放疗敏感,但为防止肿瘤的脱落种植转移,通常要做全脑脊髓的放射治疗。
目前儿童髓母细胞瘤患者的治疗方案会根据年龄、手术切除的程度及有无转移等因素将患儿分为高危组和低危组,对于低危组,术后治疗的主要目的就在于预防肿瘤复发和蛛网膜下腔播散。但是为了防止放疗对患儿产生副作用,通常会减量放疗,然而有资料表明,减量放疗将会使髓母细胞瘤的远期疗效下降,增加复发及转移的发生,而高剂量又会造成周围组织损伤,影响患儿的脑部功能。因此,最佳剂量+最小副作用的质子治疗成为众多癌症患儿家长的一个新选择。
有研究表明,儿童髓母细胞瘤使用质子治疗的最大效益在于减少脑部正常组织构造的损伤,进而降低长期伤害。质子治疗是一种比其他任何形式的放射治疗更准确,更精确地靶向肿瘤,同时保留健康组织,目前全球最先进的一种放疗技术。通过质子治疗,可以最大限度地避免靶标外部的绝大多数不必要的辐射。
与传统形式的辐射相比,质子束会到达肿瘤内部的精准位置而不是沿着光束离开人体的路径释放大部分辐射剂量。实际上,质子没有肿瘤之外的辐射“退出剂量”,这意味着质子停在肿瘤上,不会继续伤害身体的健康部位。

上图为髓母细胞瘤对全脑全脊髓照射剂量的分布图比较,传统放疗会对身体造成大范围的损害,波及脊柱周边的脏器,而质子治疗剂量分布图,脊髓周边的照射剂量机乎为零,不会造成损害及副作用
此外,无癌家园小编需要强调的是,髓母细胞瘤放疗需要进行全脑全脊髓照射(CSI),会产生严重的毒副作用,包括智力迟钝、身材矮小和听力损失等。有研究显示质子治疗髓母细胞瘤的6 年无进展生存率(PFS) 为78.8%,与传统放疗无明显差异(76.5%),但显著降低了对重要颅内结构的损伤,保留了智力。
02、质子治疗颅内良性肿瘤
质子治疗对于颅内良性肿瘤的治疗优势可能在于其可在肿瘤体积较大、位置复发、复发等方面展现出更好的临床疗效。
3年局部控制率高达92%~100%,质子治疗脑膜瘤功不可没
脑膜瘤是成人最常见的中枢神经系统良性肿瘤,约占所有脑肿瘤的36%。脑膜瘤WHO病理分级为1~III级,大多数脑膜瘤为WHO I级,生长缓慢,预后较好;约10%~25%脑膜瘤为WHO II~III级,表现为非典型的临床特征,且易复发。
全手术切除是有症状/进行性脑膜瘤的首选治疗方法。然而,并非所有脑膜瘤都适合手术,因此通常需要放射治疗。对于部分切除、高级别病变或复发病灶,放射治疗可作为辅助治疗手段;特别是,对于不能切除的部位,放射治疗也可作为一种根治性的治疗方式。
★质子治疗脑膜瘤的研究结果表明,其3年局部控制率为 92%~100%,发生3级或更高级不良反应的概率为 0~12.5%。
★Wenkel 等对采用质子治疗46 例良性脑膜瘤患者的资料进行分析,结果发现,其5年局部控制率为 100%,10 年局部控制率为 88%,
★Weber 等对34例脑膜瘤患者的研究发现,质子束治疗的5年局部控制率为 84.8%,总生存率为 81.8%。
肿瘤消失90%,3年无复发!2位脑膜瘤儿童质子治疗后重生
近期,由欧洲儿童脑瘤治疗团队发布在《Pediatric Blood & Cancer》上的最新临床研究中,展示了质子治疗儿童脑膜瘤的显著临床效果,其中有两例关于侵袭性儿童脑膜瘤患者的质子治疗的临床案例,充分地显示质子治疗对于儿童脑瘤是一种安全且有效的新选择!

5年总生存率达84%!质子治疗室管膜瘤患儿有效避免听力损失
室管膜瘤是由室管膜细胞产生的肿瘤。超过一半的病例发生在 3 岁以下的儿童中,并且位于后颅窝。在室管膜瘤的治疗中,手术切除是最重要的因素,局部控制是关键。
质子治疗室管膜瘤的5年总生存率(OS)为84%,局部控制率为78%。且与调强放疗(IMRT)相比,质子治疗室管膜瘤患儿的智力发育指数下降不明显,但由于采用质子治疗能够降低高危器官(例如大脑、下丘脑和耳蜗)的剂量,则能够有效避免患儿的听力损失。
放射治疗也被用作复发性室管膜瘤的治疗方式。颅内复发的首选治疗方法是手术切除,放疗也有效,即使是再照射。多项研究表明,使用质子治疗对室管膜瘤患者是可以接受且有益的。
质子治疗颅咽管瘤效果显著,3年局部控制率和存活率均为100%
颅咽管瘤是非常少见的良性肿瘤,发病率为 0.13/10 万,发病年龄呈双峰分布,5~14岁和 50~70 岁为发病高峰期,常发生于蝶鞍区和鞍旁区域,靠近下丘脑、垂体、视神经和颈动脉。
手术治疗若能将肿瘤完全切除,则无须再采用辅助治疗,但手术难度较大,且术后并发症较多。近期的研究表明,放射治疗、手术治疗、手术+放射治疗的临床疗效比较无显著差异。
有研究报道称,采用质子治疗14例年龄≥22岁的颅咽管瘤患者,3年局部控制率和存活率均为100%,且无3级以上急性和晚期不良反应发生。此外,还有研究证实,质子治疗降低了对脑部正常组织、耳蜗、下丘脑的放射剂量,能够更大限度地减少放疗后患儿的智力下降。
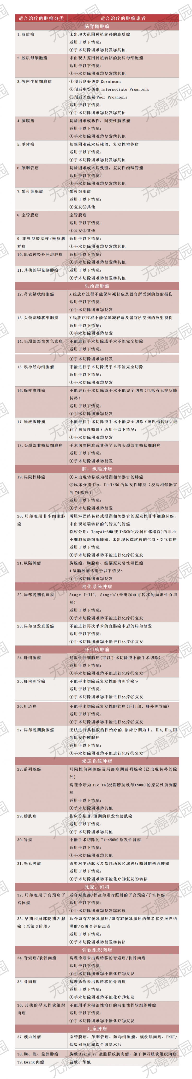
无癌家园的小编发现目前适合质子治疗的39类适应症中,提到的最多的是手术切除困难、不能进行手术切除或手术不能完全切除的患者。通常这些患者的肿瘤所处位置比较特殊,如脑脊髓肿瘤、头颈部肿瘤、肺及纵隔部肿瘤、消化系统肿瘤、肝胆胰腺肿瘤、骨软组织肉瘤,或是患癌人群较为特殊,如小儿肿瘤、老年肿瘤患者等。质子治疗对于这些棘手又特殊的适应症的优势格外地明显,也能为患者带来更高的生存质量。相关文章:纳入多种实体瘤治疗指南,涵盖39类适应症,质子治疗“黑科技”你了解过吗?
下面这张表系统性地总结了目前质子治疗的全部适应症,请大家参考!

抗癌是终身事业,绝不能松懈!治疗后生存质量不容忽视
质子治疗在成人原发脑肿瘤的临床疗效方面与光子治疗相当,且可降低对肿瘤周边正常组织的损伤。
值得一提的是,儿童恶性肿瘤是质子治疗的主要适应证。从目前的文献报道中可见,质子治疗与广泛应用的IMRT等光子技术在肿瘤控制上效果相似,在急慢性不良反应上更加安全。此外,接受质子治疗的一部分人群是幼儿以及不能耐受传统治疗方案的患儿,因此更具有临床意义。
最后无癌家园小编提醒癌友们,无论是哪种癌症,在治疗结束后都要面临一个不容忽视的问题:治愈后的生存质量!质子治疗不仅能够在治疗部分肿瘤时达到与手术相媲美的疗效,还能保障患者较高的生存质量,可谓是鱼与熊掌同时兼得!无癌家园质子专家会诊中心可为病友们进行权威质子方案评估。
尽管目前质子治疗费用较高,但随着技术的普及,小编相信这一新技术必将逐步降低而惠及大众。尤其是我国部分地区将质子治疗纳入医保的进程正在加速,相信不远的将来,会有更多癌友用上这一先进的抗癌新技术。
参考文献
1.https://www.ncbi.nlm.nih.gov/pmc/articles/PMC7066950/
2.https://www.ncbi.nlm.nih.gov/pmc/articles/PMC5566707/





发表评论