文章最后更新时间:2024-08-12 20:05:17,由春晓健康网负责审核发布,若内容或图片失效,请留言反馈!
非小细胞肺癌CAR-T细胞免疫疗法强特异性靶点LunX靶点被发现,CAR-LunX-T细胞治疗取得重大进展
关键词:CAR-T;非小细胞肺癌;CAR-LunX-T
CAR-T,即嵌合抗原受体T细胞疗法,是免疫疗法的经典代表,也是唯一获批的免疫细胞疗法。CAR-T在血液肿瘤中取得的成绩备受瞩目,但对实体瘤的治疗效果差强人意。原因在于,实体瘤,尤其是非小细胞肺癌(NSCLC)的靶标是有限的。好的抗原靶标必须仅限于肿瘤细胞,并在正常组织中以非常低的水平表达。
CAR-LunX-T细胞治疗NSCLC超越常规CAR-T
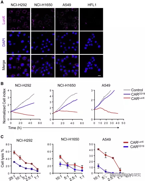
目前,针对肺癌的候选靶抗原是间皮素、双唾液酸神经节苷脂(GD2)、人表皮生长因子受体2(HER-2)和表皮生长因子受体(EGFR)。最近,研究人员发现了新的靶点蛋白-肺特异性X(LunX),它是肺和鼻上皮克隆蛋白家族的成员。在非小细胞肺癌(NSCLC)细胞上高表达,但在人正常肺组织或脂肪组织,诸如肝、脑、胰腺、心脏、胃等组织中不表达。

研究人员构建了表达特异性LunX蛋白CAR的人类T细胞,并在人源肿瘤异种移植NSCLC小鼠模型中评估了这些细胞的抗癌能力。
在生成CAR-T细胞后,研究人员以常规CAR-CD19-T细胞作为对照细胞。比较两者对LunX阳性细胞的杀伤功能。在效应细胞与靶细胞比例为10:1的长期杀伤试验中,CAR-LunX-T细胞杀死癌细胞的速度比CAR-CD19-T细胞更快。作为对照,CAR-CD19-T细胞没有显示出良好的杀伤能力。
此外,研究测量了CAR T细胞和NSCLC细胞系的效应细胞:靶细胞比例不同时的毒性。将CAR T细胞和NSCLC细胞系共培养20小时后,CAR-LunX-T细胞显示出比CAR-CD19-T细胞更好的毒性。

免疫组化分析显示患者的肿瘤组织具有高表达的LunX。为了确定CAR-LunX-T细胞靶向患者源性肿瘤的能力,研究人员评估了LunX阳性人源肿瘤异种移植模型的治疗效果。
将患者来源的肺肿瘤组织分成25mm3的部分,然后移植到小鼠中(n = 21)。3天后,将平均肿瘤大小相同的小鼠随机分配给三组,CAR-LunX-T细胞组,CAR-CD19-T细胞组和磷酸盐缓冲液(PBS)组,每组7只,并对所有小鼠进行了CAR-T细胞的首次过继转移或PBS处理,然后动态测量三组中每只小鼠的体重。
结果显示,CAR-CD19-T细胞组和PBS组的小鼠体重减轻,但在第15天时这三组之间没有统计学差异,这表明CAR-LunX-T细胞不仅可以减缓肿瘤引起的体重减轻症状,而且对小鼠的体重也没有副作用。
在第3天过继转移之前具有相同的平均肿瘤大小的条件下,研究人员还监测了肿瘤生长的时间。在第12天,数据显示,用CAR-LunX-T细胞治疗显着降低了肿瘤的生长速度,并且三组之间的平均肿瘤大小差异增加了。此外,用CAR-LunX-T细胞治疗后观察到小鼠存活率提高。
确定CAR-LunX-T细胞是否可浸润到人源肿瘤异种移植模型肿瘤组织的研究显示,CAR-LunX-T细胞主要位于肿瘤边缘,而在肿瘤中未检测到CAR-CD19-T细胞。这些结果表明,使用CAR-LunX-T细胞治疗可以抑制肺癌细胞的生长并改善人源肿瘤异种移植模型小鼠的存活率。
以上研究表明,新型强特异性靶点LunX对于肺癌患者有非常积极的临床意义,有望成为CAR-T疗法突破非小细胞肺癌的关键。
CAR-T疗法针对实体瘤研究广泛,前景广阔
自CAR-T疗法在血液肿瘤治疗中获批以后,针对实体瘤的CAR-T疗法研究进入高潮时期,国内外多种疗法都表现出一定的抗癌潜力。
近期,我国的实体肿瘤取得了备受世界瞩目的成绩,研发出了国际上首个靶向Claudin18.2的实体瘤CAR-T疗法。Claudin18.2是一种胃特异性膜蛋白,被认为是胃癌和其他癌症类型的潜在治疗靶点。
2019 ASCO年会上,CAR-Claudin18.2 T 细胞治疗胃癌/胰腺癌的临床数据更新显示,靶向claudin18.2 CAR T细胞治疗12例转移性腺癌(胃癌7例,胰腺癌5例),未发生严重不良事件、治疗相关死亡或严重神经毒性。11例评估对象中:1例(胃腺癌)完全缓解;3例(胃腺癌2例胰腺腺癌1例)部分缓解;5例病情稳定;2例病情进展;总客观缓解率为33.3%。
并且,CAR-Claudin18.2 T 细胞治疗胃癌的临床前研究成果显示,靶向Claudin18.2的CAR-T细胞在小鼠模型中可以完全清除胃肿瘤,且没有发生脱靶毒性。
对晚期胃癌或者暂无有效治疗方案的患者,这一疗法无疑为患者的生存带来新的希望。更加值得庆幸的是,这项研究已经率先由国内胃肠道肿瘤享负盛名的北京大学肿瘤医院胃肠肿瘤科开展,评估自体人源化抗claudin18.2嵌合抗原受体T细胞在晚期实体瘤中的安全性及功效,有相关适应症的患者可登录全球肿瘤医生网提交资料评估入选资格。
入组标准(部分):
年龄18~75岁,男性或女性;
患有病理证实的实体瘤(即晚期胃癌,食管胃交界癌和胰腺癌)并且经标准治疗失败的受试者;
Claudin 18.2 IHC染色阳性;
预计寿命>12周。
除此以外,由纪念斯隆凯特琳癌症中心研发的靶向间皮素的CAR-T疗法在实体瘤中表现优异,临床研究显示接受治疗的11例患者中,有8例患者肿瘤明显缩小,甚至包括2例患者PET-CT提示肿瘤完全消失,总体缓解率高达72%。
另外,由美国贝勒医学院研发的靶向HER2的CAR-T疗法在晚期肉瘤患者中显示出良好的抗肿瘤活性。
我们相信,随着实体瘤特异性靶点不断被发现,CAR-T疗法攻克实体瘤将不再是遥不可及的梦。我们期待,CAR-T疗法能像治疗血液肿瘤一样,在实体瘤领域尽早创造奇迹,为更多癌症患者带来生存希望。
参考资料
1.https://www.cell.com/molecular-therapy-family/oncolytics/fulltext/S2372-7705(20)30058-9#secsectitle0125
2.https://www.yidianzixun.com/article/0QgEfRTD





发表评论